Kabel Schwarz mit weißem Strich im Batteriekasten. Wo hin ?

Fragen, Antworten, Probleme, Tips, Hilfestellungen zum Suzuki Katana Fahrwerk, Motor, Elektrik, etc.!
Antworten
Beiträge: 6
Registriert: Fr 31. Jul 2015, 09:14

Kabel Schwarz mit weißem Strich im Batteriekasten. Wo hin ?

Beitrag von Cochise »

Frage an die 750er Gemeinde.
Der Vorbesitzer meiner 750er hatte die Batterie samt Batteriekasten ausgebaut.
Auch den vorderen Sitzbankhalter hatte er demontiert.
Meine Frage bezieht sich auf ein Kabel mit Kabelschuh (Öse) das aus dem Kabelbaum links heraus kommt. Farbe ist schwarz mit weißem Strich. Ca. 9cm lang. Wo gehört das hin?
Bitte um eure Hilfe.
Beiträge: 1363
Registriert: Mo 21. Mär 2011, 21:46
Wohnort: Espelkamp (Ostwestfalen) - Deutschland

Re: Kabel Schwarz mit weißem Strich im Batteriekasten. Wo hi

Beitrag von katana1135 »

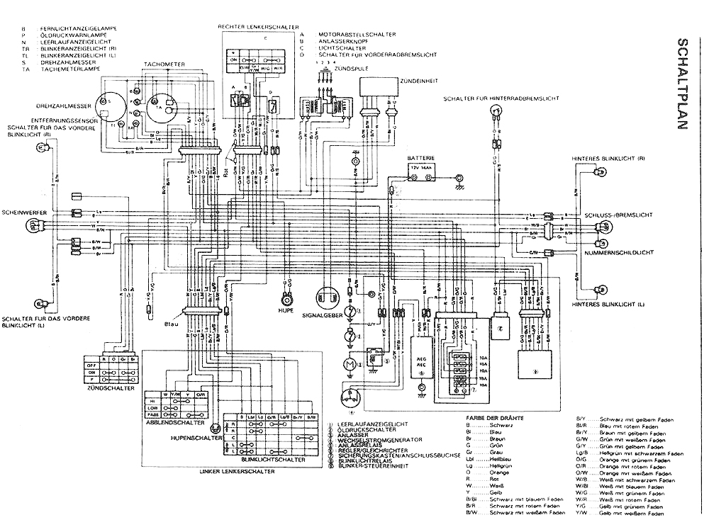
Vielleicht hilft dir das weiter ..
Dateianhänge
GSX1100S_Schaltplan.jpg
Steckerbelegung (Sicherungskasten).jpg
It's not the speed that kills you,
it's the sudden stop ...
Beiträge: 6
Registriert: Fr 31. Jul 2015, 09:14

Re: Kabel Schwarz mit weißem Strich im Batteriekasten. Wo hi

Beitrag von Cochise »

katana1135 hat geschrieben:Vielleicht hilft dir das weiter ..
Danke für die schnelle Antwort, dachte aber eher das vllt. jemand an seiner orginalen Katana mal da rein schauen könnte und mir dann sagen kann wo des Kabel bei ihm dran ist. Vllt geht es auf Masse an der Batterie o. auf den Rahmen an einer Verschraubung in dem Bereich Batteriekasten.
Wäre mir sehr hilfreich da der Schaltplan mir nicht wirklich weiterhilft.
Danke für eure Mühe im Voraus. :)
Beiträge: 445
Registriert: Di 22. Mär 2011, 00:52
Wohnort: Basdorf

Re: Kabel Schwarz mit weißem Strich im Batteriekasten. Wo hi

Beitrag von Torte »

Ich hab besagtes Kabel am Rahmen geschraubt, sonst startet es erst gar nicht
Was im Westen ist Zirkus Krone,ist Torte aus der Zone!
Beiträge: 1273
Registriert: Di 22. Mär 2011, 13:00
Wohnort: "Sauerland"

Re: Kabel Schwarz mit weißem Strich im Batteriekasten. Wo hi

Beitrag von Silverlinekatana »

Moin,

so wie du das Kabel beschreibst, sollte es ein Masseanschluss sein, und wird, wie unser Torte schon geschrieben hat, am Rahmen verschraubt.

Grüße Chris
"...schön, so Oldschool zu sein!!
Nix Fahrmodi, Quickshift, ABS und so´n Schnickschnack!!"
Beiträge: 6
Registriert: Fr 31. Jul 2015, 09:14

Re: Kabel Schwarz mit weißem Strich im Batteriekasten. Wo hi

Beitrag von Cochise »

11760237_677002585734692_2074873509934048994_n.jpg
Dateianhänge
das besagte Kabel
das besagte Kabel
Beiträge: 6
Registriert: Fr 31. Jul 2015, 09:14

Re: Kabel Schwarz mit weißem Strich im Batteriekasten. Wo hi

Beitrag von Cochise »

Danke für eure schnelle Auskunft, hab no ein paar Fotos angeheftet.
Dateianhänge
11825946_677002582401359_1050983913003372317_n.jpg
Beiträge: 6
Registriert: Fr 31. Jul 2015, 09:14

Re: Kabel Schwarz mit weißem Strich im Batteriekasten. Wo hi

Beitrag von Cochise »

Kann man das Kabel erkennen......Schwarz/weißes. Also am Rahmen anschrauben.
Elektrik verwirrt mich immer total.....
Antworten

Wer ist online?

Mitglieder in diesem Forum: 0 Mitglieder und 2 Gäste